编译原理
更新: 2021-06-30 20:19:57
课程主要参考:哈工大 编译原理 陈鄞
https://blog.csdn.net/Johan_Joe_King/article/details/79051993https://blog.csdn.net/Johan_Joe_King/article/details/79058597?spm=1001.2014.3001.5501
关于展望符:https://www.cnblogs.com/xpwi/p/11070888.html
短语相关:
https://blog.csdn.net/qq_40147863/article/details/93236597
https://blog.csdn.net/starter_____/article/details/88601595
写实验:
手把手写C:https://lotabout.me/2016/write-a-C-interpreter-8/
语法分析:https://blog.csdn.net/qq_38247544/article/details/84582654
https://www.cnblogs.com/bluemo/p/13937473.html
目标代码生成:https://blog.csdn.net/qq_38247544/article/details/85076074
解释执行:https://blog.csdn.net/qq_38247544/article/details/85223084
一、按照知识点/题型
1. 求First集、Follow集
求解规则
原来的式子中 虽然是αBβ, 但是β可能为ε的情况,式子会变为αB,这时运用第三条规则。另一种表达
(1)对文法的开始符号 S,置‘#’于FOLOOW(S)中;
(2)若A→αBb 是一个规则,则把FIRST(b)-{ε}加到FOLLOW(B)中;
(3)若A→αB 是一个规则,或A→αBb 是一个规则,而 b=>ε,即ε∈FIRST(b),则把FOLLOW(A)加至FOLLOW(B)中。
- B站视频 10min学会 对应的博客
2. 简答题/概念题
(1) 编译程序分哪几个主要部分?各部分的主要功能是什么?
词法分析器,又称扫描器,输入源程序,进行语法分析,输出单词符号。
语法分析器
语法分析器,简称分析器,对单词符号串进行语法分析(根据语法规则进行推导或归约),识别出各类
语法单位,最终判断输入串是否构成语法上正确的「程序」。
语义分析与中间代码产生器
语义分析与中间代码产生器,按照语义规则对语法分析器归约出(或推导出)的语法单位进行语义分
析,并把它们翻译成一定形式的中间代码。有的编译程序在识别语法单位后,会构造并输出一棵表示语
法结构的语法树,然后根据语法树进行语义分析和中间代码的产生。有的直接调用语义子程序,所以上
述三者可能是互相穿插的。
优化器
对中间代码进行优化处理
目标代码生成器
把中间代码翻译成目标程序
表格管理
在编译程序的工作过程中的一系列表格,用来登记源程序的各类信息和编译各阶段的进展状况。最重要
的是符号表,用来登记源程序中出现的每个名字以及名字的各种属性。
出错处理
出错处理程序:对出现在源程序中的错误进行处理,如果有错误应该设法发现错误,并且把有关错误信
息报告给用户。源程序中错误通常分为:语法错误和语义错误两大类。
(2) 描述LR语法分析算法。
(3) 解释语法制导翻译。
(4) L(G)={an bn︱n≥1},试求上下文无关文法G。
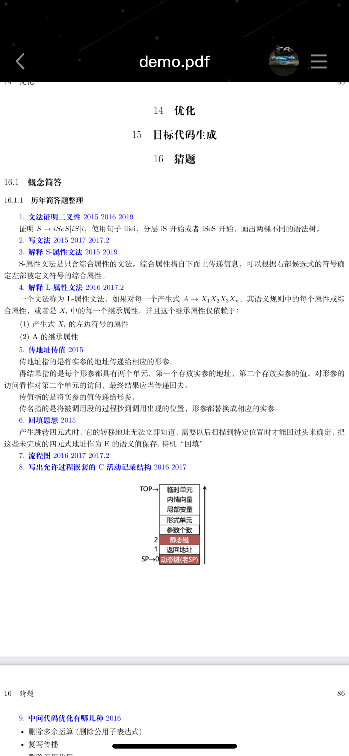
(5) C语言活动记录的结构是怎样的?
从下往上:返回地址、动态链、静态链、形式单元、局部变量、内情变量、临时单元
SP TOP
(6) 语法分析有哪些方法,特点是什么
自上而下 LL(1)
自下而上 LR(0) SLR LR(1) LALR
(7) 属性文法是什么,L属性文法和S属性文法?
S属性文法:只有综合属性,适合自下而上,从自己或者儿子传过来,可以一遍过
L属性文法:综合属性 + 继承属性,适合自上而下,从自己或者父亲或者左边好兄弟传过来,可以一遍过
(8) 画出程序设计总框图

(10) 写三元式、四元式、间接三元式、后缀式
(11) 短语的概念,算符优先文法
短语 定义: 若 S 为文法 G 的开始符号,αβδ 是该文法的一个句型,即 S ⇒* αβδ,且有 A ⇒+ β,则称 β 是句型 αβδ 相对于非终结符 A 的短语。语法树: 在语法树中表示所有分支结点对应子树,短语即子树叶子对应的符号。注: 子树包括语法树本身,及句型本身也可以称为短语。直接短语 定义: 若 S ⇒* αβδ,且文法中包含产生式 A → β,则称 β 是句型 αβδ 相对于非终结符 A 的直接短语。语法树: 在语法树中表示为该短语只有上下相邻父子两代
句柄 “可规约串”,句柄对应某个产生式的右部,是某个,但不是任意一个。作为一种规约对象,句柄表示最左直接短语。语法树: 在语法树上,则表示为最左边的只包含相邻父子节点的短语(最左直接短语)
素短语 定义: 是指一个短语至少包含一个终结符,并且除它自身之外不再包含其他素短语
最左素短语 定义: 最左素短语就是句型最左边的素短语,是算符优先分析法的规约对象。语法树: 通过语法树分析时,要注意先判断是否为素短语,再找相对最左端的素短语。
1.写出编译的各个流程以及各部分的作用
3.什么是display表,它的作用是什么
4.LR的原理是什么
5.写出活跃变量的数据流方程并说出它的作用
中间代码优化有哪几种
局部优化
基本块
循环优化
代码外提
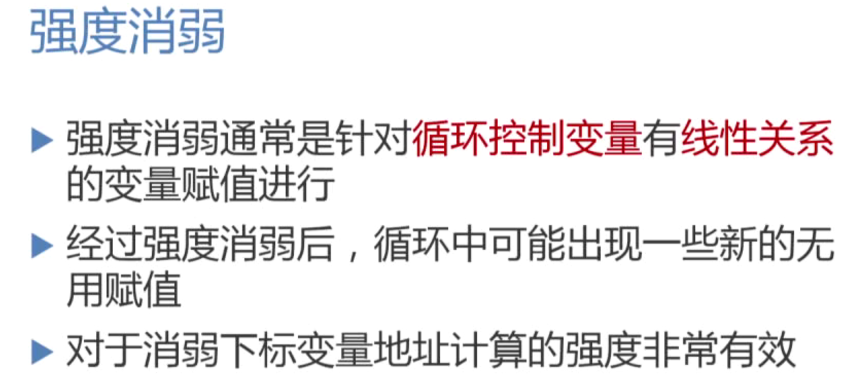
强度削弱
删除归纳变量
符号表的作用
说出传地址和传质这两种参数传递方式的异同
回填思想
有哪些存储分配策略?




3. 已知正规式,求NFA,并且确定化最小化(必考)√
4. 证明文法消除左递归后是LL(1) √, LR(1),SLR文法、画出分析__表(必考)
证明二义性、写出LR分析表(必考) √
编译原理LR(0)项目集规范族
https://blog.csdn.net/Johan_Joe_King/article/details/79051993
https://blog.csdn.net/Johan_Joe_King/article/details/79058597?spm=1001.2014.3001.5501
5. 语法制导翻译,三地址、四地址码序列(必考)
6. 构造DAG,写中间代码(必考) √
短语、直接短语、句柄、素短语、最左素短语
https://blog.csdn.net/starter_____/article/details/88601595
二、按照讲课顺序
1 概述
1.1 源程序转换为目标代码的过程

1.2 编辑器的结构

1.3 token的类型与划分

2 语言与文法的基本概念
2.1 词法分析、语法分析基本概念
正闭包、克林闭包
后者就是前者加上一个epsilon



2.2 文法的形式化定义
放弃了打下标,太难用了。
文法包括下面这四个部分,终结符、非终结符、产生式、开始符号,例子是描述表达式的文法。

2.3 四种文法

2.4 FCG 上下文无关文法 分析树
直接短语是某一步直接推出来的那种

3 词法分析
3.1 有穷自动机

S是状态们,比如 0 1 2 3
第三个参数:状态表…等
非确定有穷自动机,在映射的转换函数中,沿着a可能会到多个状态
3.2 DFA的算法实现

4 语法分析
4.1 自顶向下的分析
最左推导 = 最右归约
在自底向上的分析中,总是采用最左归约的方式,因此把最左归约称为规范归约,而最右推导相应地称为规范推导。这句话不太懂,为啥突然扯到自底向上的分析中。
自顶向下的语法分析采用最左推导方式,即总是选择每个句型的最左非终结符进行替换,替换的规则是:根据输入流中的下一个终结符,来选择最左非终结符的一个候选式。
4.2 递归下降分析

4.3 预测分析

4.4 消除左递归

消除间接左递归


提取左公因子

4.5 程序设计





一些零碎知识点



基本块














更新: 2021-06-30 20:19:57
原文: https://www.yuque.com/qer233/sdu_note/compile